Posts Tagged Mike Phirman
Collaborations: All on My Own (among others)
Posted by Angela Brett in News on March 17, 2021
This year’s MathsJam Annual Gathering was virtual, and rather than singing maths-related parody songs together at the MathsJam Jam, we were encouraged to send videos of ourselves singing them. Sam Hartburn, who has written many lyrics for MathsJam Jam songs, offered to write custom song lyrics for one of the participants. I don’t recall whether this was for the best submission or one chosen at random, but in any case, Joey Marianer got the prize for a cover of Jonathan Coulton’s Mandelbrot Set.
Joey considered giving the prize away, since I already sometimes write lyrics that Joey sings, but instead decided to commission a variation on They Might Not Be Giants, a poem I wrote about science education which Joey set to music. The new version is about someone who has many offers of help to solve a puzzle, but finds satisfaction in solving it on their own.
A while later, TikTok was awash with collaborations on the Wellerman sea shanty, and Daniel Litt wrote a parody of it about elliptic curves. 〈 Berger | Dillon 〉 did a duet with it, and Joey then sang harmony. My only contribution to this one was editing Joey’s video into the others’, since we don’t have TikTok to do it for us. Neither of us knows much about what it’s about, but I bet many of the Wellerman singers don’t know much about the Weller brothers or tonguing either.
We won’t be putting to sea this year, of course, but the 2021 JoCo Cruise is free and virtual, and I am finally going to run a poetry show as a shadow event. Come join us!
I’m excited to discover a more recent viral TikTok is singing a sped-up version of Mike Phirman’s Chicken Monkey Duck! I’m not cool enough to be on TikTok, so I made sure to learn that song before it was cool, just so I wouldn’t surpass my coolness quota. Here’s a playlist of me singing Chicken Monkey Duck, some diagrams I made of the song, and an rtf of it using colours from my personal grapheme–colour synaesthesia, created using an app I wrote a while ago. And for completeness, here’s the Spanish version of it, Pollo Mono Pato, which I think is a bit harder to learn due to all the words having the same number of syllables.
On the subject of Mike Phirman, he’s just released a new album called Activity Books, and it’s great. I’m consistently impressed by how many of his songs do things that songs have rarely or never done before. For instance, Color by Number can probably detect grapheme–colour synaesthesia in young children, by causing them to throw tantrums about the incorrect colour associations. ‘Word Search / Vacuum’ makes me wish there were an alphabet song of the entire International Phonetic Alphabet.
In unrelated news, a while ago I requested a cover of K’s Choice’s song ‘America’ on the CamannWordsmith patreon. That Patreon post has now been made public. The track is also available on the brand new CamannWordsmith Bandcamp page, along with a whole lot of other covers that you can download for free. To bring this back around to relatedness again… CamannWordsmith and I are collaborating on something; watch this space to find out what!
My Performances at MarsCon 2019
Posted by Angela Brett in Performances on March 24, 2019
I’ve been going to MarsCon, mainly for the Dementia Track of comedy music concerts, whenever it’s convenient for me to get there before or after the JoCo Cruise. I’m a fan of most of the acts from The FuMP and other sites, and have contributed some of my own creations to The FuMP Sideshow.
This year, I finally had the nerve and the organisation to ask to perform at MarsCon in the two concerts where people not doing a main stage set can perform. In the FuMP Jukebox concert, where artists can each perform one of their original songs, I sang ‘Why I Perform at Open Mics‘, slightly censored as it was a daytime show:
I didn’t have the best breath control, as is often the case (and I was cold, which didn’t help) but I didn’t make any major mistakes, and Devo Spice complimented my rhymes later, so I’m going to count that as a huge success.
Then, during the Dementia Smackdown concert, where each artist covers another artist’s song, I sang the only cover song I know how to do — Chicken Monkey Duck, by Mike Phirman. Mike had kindly provided me with the accompanying video without his vocals, the same one he uses for his performances, so that I could perform it at open mics, so I used that at MarsCon as well.
Perhaps I should work on not staying at the back of the stage next to the exit, but otherwise, I did okay. Since this made me officially a performer in the Dementia Track, I was included in the Dementia Smackdown Wrestling. This is a simulated wrestling match between Dementia Track artists put together by JP Tuesday — my only input was providing a picture to model my avatar after. I won’t reveal how I did — watch it and see!
I also got a snazzy certificate for participating in the Dementia Track, which is currently tucked away safely in my luggage. All in all, it was a great experience.
After that I visited The Biggest Ball of Twine in Minnesota, Kennedy Space Center, and of course, the JoCo Cruise, where the real Mike Phirman was a performer, for the third time — and if you think my performance of Chicken Monkey Duck was impressive, just wait till you see his sets on the cruise! I’ll upload my footage of it, and perhaps recount my other adventures, some time after I get home; I’m currently visiting the San Francisco Bay Area for a few more days.
In unrelated news, taking a job at a too-small-to-not-fail company has once again bitten me in the duck, so I’m looking for work again. If you’re at a reasonably stable company that needs a programmer with mathematics and linguistics training who can also sometimes write and perform weird things, let me know!
∎
I Love Your Body is a song again, and other news
Posted by Angela Brett in News, Things To Listen To on May 6, 2018
Remember how I wrote a poem called I Love Your Body, and Joey Marianer sang it, and then I wrote another version/parody of the same poem? Well, Joey also sang that version:
In other news, I’ve recorded myself performing at open mics a few times lately, but I’m mostly focusing on uploading JoCo Cruise footage first. I did, however, upload this video of myself performing Mike Phirman‘s song Chicken Monkey Duck:
It’s always a crowd pleaser, and this video also pleased Mike Phirman himself, so that’s great. He deserves to be pleased!
I’m wearing an official Back to the Future hat that I bought from Universal Studios in the year 2015 (the future!) and some leggings made with Chicken Monkey Duck fabric designed by Jade Gordon specifically to go with the song.
On the subject of merchandise, I’ve made my They Might Not Be Giants poster available on Teechip, as that seems to give a better price and shipping than the other platforms it’s on. Ignore the ‘Last day to order’ warning; the campaign restarts automatically. But hey, do order soon if you want to get the poster soon. That’s how causality works, you see.
I’ve also finally started a Bandcamp page — everybody else is doing it, so why can’t I? Right now it just has my ‘Why I Perform at Open Mics‘ rap, but I intend to add many of the other recordings that have been either on The FuMP Sideshow or my long-neglected podcast, just as soon as I gather together lossless versions of everything. The podcast was a pain to update, and I think Bandcamp will be a much easier way for people to find and download all of my recordings.
I’ll also add the recording of They Might Not Be Giants I did for the poster video, and any further recordings of poems, raps, or robot choir or even human-choir songs that I happen to make. Some might feature my musical friends. Most, if not all, will be pay-what-you-like. If you want to know as soon as I add anything, click the ‘Follow’ button on my shiny new bandcamp. Do you have a favourite poem of mine that you’d like a recording of? Let me know, and maybe I’ll make one.
King of Clubs: Some People I Met on the Cruise
Posted by Angela Brett in Pirates, Writing Cards and Letters on March 5, 2013
Here is yet another parody of My Favourite Things from The Sound of Music, this time about some of the interesting people I met on JoCo Cruise Crazy 3 — not even including the official entertainers. I could fill several more verses and link to more examples of some of the descriptors; Sea Monkeys really are diverse, yet we have so much in common. I’ll add more links to explanations of the various people as video goes online. Some of these links relate to previous cruises, but the same kinds of people were on the third.
Whovians, früvians, knitters and quitters
Charming teen boys who don’t need babysitters
Folk most surprising and folk just like me
These are the people on JCCC.
Beardos and weirdos, who cares what the norm is?
Queer folk, craft beer folk and chiptunes performers [substitute ‘standup’ or ‘improv’ or ‘nerd rock’ here if you like; they were all there]
Coders and yodas and soda geeks too
All folks I’ll miss now that crazy week’s through
Linseed boilers
Fans of Euler’s
Scary horse head dudes
With 80s cartoon fans and two singing snorks,
There’s no-one this con excludes!
Dancers and -mancers and cancer survivors
Makers and bakers and pantses-McGuyvers
Writers, fist-fighters, devisers of clues
These are some people I met on the cruise
Those who keep horses, cats, dogs, dare I say ‘bees?‘
Artists, Kickstartists, mustachioed babies
Snake breeders, cake eaters, ‘fake’ geek girls too
Now that they’re gone I don’t know what to do
Famous vloggers
Weekly bloggers
Details I’ll forget
Please tweet, post in forums, put faces in books
I’ll see you all on the net!
Now if I may blow my own horn (which is probably out of tune) a bit more, here are a few other things I did on the cruise which I’m quite proud of. After using Mike Phirman‘s song Chicken Monkey Duck as mere word fodder to illustrate grapheme-colour synaesthesia and binary trees, as the cruise approached, while I was procrastinating from practising the poem I planned to recite for the open mic night, I finally got around to actually memorising it. Then on the cruise, I had the honour of singing it with Mike Phirman himself, and made one mistake (a monkey instead of a chicken; I am not counting singing the album version instead of the video version he does live, which has an extra pause in it, as a mistake), which I’m going to say was for the purpose of wabi-sabi.
Mike said nobody other than him had memorised that much of it before. I’m sure I’ve seen people doing it on YouTube, but perhaps they were reading the lyrics.
Later in the cruise, I recited my poem about Star Wars during the open mic, feeling justified in using Chicken Monkey Duck as an excuse for the inevitable mistakes (this is how it should have gone.) Still, it’s better than choosing a poem on the night and then reading it, as I did last year.
Mike Phirman (who, in case you were wondering, had said earlier that when you go on stage your body shuts down its vital functions and ‘you can really, really, really have to pee before you go on, and then you walk on stage and your body goes into like war mode, where it’s like, ‘There’s no time for that! We are at war!”) said it was awesome and Paul Sabourin commended my nerd pandering, so I’ll consider that a success! Sure, they’re pretty much paid to say that, but they’re paid to say it partly out of my pocket, so I’ll take it.
There’s one other creative thing I did on the ship, but that’s worthy of being the Ace. I will post it very soon.
Six of Clubs: Birthday Monduckenen-duckenen
Posted by Angela Brett in Bäume, Writing Cards and Letters on December 21, 2012
First, check out Vi Hart‘s video about the Thanksgiving turduckenen-duckenen:
Now have a look at Mike Phirman‘s song, Chicken Monkey Duck:
Okay, there are monkeys instead of turkeys, and the mathematics isn’t quite as explicit, but it’s pretty similar, don’t you think? Now, let’s imagine that Mike Phirman is actually singing the recipe for a fractal turducken, or rather, monducken. You can imagine all the monkeys are turkeys if you’d rather eat the result than present it to some pretty thing to please them. (Note: Please do not kill any actual monkeys.) Monkeys, like birds, belong in trees, so I wrote an AppleScript to draw binary trees in OmniGraffle based on the text of the song. You can try it for yourself if you like; all you need is a Mac, OmniGraffle, and a text file containing some words. See the bottom of this post for links and instructions.
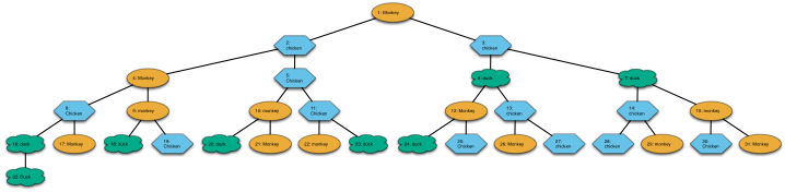
If Mike’s reading the binary tree recipe layer by layer, like the first example in Vi’s video, one possible tree for the first stanza of Chicken Monkey Duck looks like this, where the orange ovals are monkeys, blue hexagons are chickens and green clouds are ducks. You can click it (or any other diagram in this post) for a scalable pdf version where you can read the words:
I added numbers so you can easily tell the chickens, monkeys and ducks apart and see which way to read the tree. It’s simple enough now, but the numbers will be useful for reading later trees which are not in such a natural reading order. This is called a breadth-first traversal of the tree, in case you’re interested. Now, what do birds and monkeys do in trees? They nest! So I wrote another script that will take any tree-like diagram in OmniGraffle and draw what it would look like if the birds, monkeys, or whatever objects they happen to be (the drawing is pretty abstract) were nested inside each other, just like the quails inside the chickens inside the ducks inside the turkey. This is what the monducken described by the first stanza of Chicken Monkey Duck, in the tree structure shown above, would look like:
The Monducken script allows using a different shape for each animal as redundant coding for colourblind people, even though it already chooses colours which most colourblind people should be able to distinguish. But that makes the nested version look a little messy, so here’s the above diagram using only ovals:
If you named this particular recipe in the other way, going down the left side of the tree and then reading each branch in turn in what is known as a pre-order traversal, it would be called a Monenmonenduckduckmon-monmonducken-enenmonduckmon-enmonduck-enduckmonducken-enmonen-duckenenmon-monenmon. It doesn’t sound nearly as nice as Turduckenailailenailail-duckenailailenailail because Mike Phirman didn’t take care to always put smaller animals inside large ones. I’m not holding that against him, because he didn’t realise he was writing a recipe, and besides, it’s his birthday. For reasons I’m not sure I can adequately explain, it’s always his birthday.
But what if I completely misunderstood the song, and his recipe is already describing the fractal monducken as a pre-order traversal, always singing a bird or monkey immediately before the birds and monkeys inside it? Well, don’t worry, I added a ‘pre-order’ option to the script, so you can see what that would look like. Here’s the tree:
and here’s how the actual birds/monkeys would look if you cut them in some way that showed all the animals, dyed them the correct colours, and looked through something blurry (here’s the version with different shapes):
Okay, but that’s only the first stanza. What if we use the whole song? If we pretend the recipe is breadth-first, this just means all the extra monkeys and birds will be at the bottom levels of the tree, so the outer few layers of our monducken will be the same, but they’ll have a whole lot of other things inside them:
Here’s a close-up. Isn’t it beautiful?

If the entire song were treated as a pre-order monducken recipe, we’d still have the same monkey on the outside, but the rest would be quite different:
We could also read the birds and monkeys from left to right, as Vi did in her video. That’s what’s called an in-order tree traversal. But as delicious as they are mathematically, none of these orderings make much sense from a culinary perspective. Even if the monkeys were turkeys, it’s obvious that a nice big goose should be the outer bird. Vi suggested that herself. Of course, we could put the goose on the outside simply by reversing the song so it started with goose. But it would be much more fun and practical to pretend that Mike is naming the two inner birds before the one that contains them. This is called a post-order traversal, because you name the containing bird after the two birds or monkeys it will contain. It makes sense for a recipe. First you prepare a monkey (or turkey) and a chicken, then you immediately prepare a chicken and put them into it. You don’t have your workspace taken up with a whole lot of deboned birds you’re not ready to put anything into yet. Here’s one way the recipe could be done:
Note that no matter what kind of traversal we use, there are actually several ways the recipe could be interpreted. If Mike says ‘monkey chicken chicken’ you know you should take a monkey and a chicken and put them in a chicken. But if the next words are ‘monkey chicken’, do you take that stuffed chicken and a monkey and put them inside a chicken? Do you debone the monkey and the chicken and wait for the next bird to find out what to put them into? What if there’s no next bird? What if there’s only one more bird (let’s say a duck) and you end up with a stuffed chicken, a stuffed duck, and nothing to stuff them into? You’d have to throw one of them out, because obviously your oven only has room for one monducken. Assuming you want two things in each thing, and you don’t know how long the song’s going to be, the best way to minimise this kind of problem is to always take your latest stuffed thing and the next, unstuffed thing, and put them inside the thing after that. The worst that’ll happen is you’ll have to throw out one unstuffed bird or monkey. But then you end up with a really unbalanced monducken, with a whole lot of layers in one part and lonely debonely birdies floating around in the rest.
It helps to have a robot chef on hand to figure out how many full layers of monducken you can make without it being too asymmetric. Mine makes the trees completely balanced as deeply as possible, and then does whatever was easiest to program with the remaining birds and monkeys. In this case it was easiest for my program to stuff a whole lot of extra animals into that one monkey on the left. This is what it looks like, with the varied shapes this time. Luckily, geese are rectangular, so they fill your oven quite efficiently:
I like how you can see the explosion of duck radiating out from the inner left, engulfing all the other birds and monkeys before itself being swallowed by a goose. Such is life.
If you would like to make diagrams like this yourself, there are two AppleScripts you can use. Both of them require OmniGraffle 5 for Mac, and if you want to make trees with more than 20 nodes you’ll probably need to register OmniGraffle.
The first is Monducken diagrammer, which you can download either as a standalone application (best if you don’t know what AppleScript is) or source code (if you want to tweak and critique my algorithms, or change it to use OmniGraffle Professional 5 instead of OmniGraffle 5.) Because it’s AppleScript, it works by telling other applications what to do, rather than doing things itself. So when you run it, TextEdit will ask you to open the text file you want to turn into a tree. Once you’ve opened one, OmniGraffle will start up (you may need to create a new document if it’s just started up) and ask you two things. First it will ask what kind of tree traversal the text file represents. Then it will ask you what kinds of shapes you want to use in your tree. You can select several shapes using the shift and command keys, just as you would for selecting multiple of just about anything on your Mac. Then you can sit back and watch as it creates some shapes and turns them into a tree.
The other one is Tree nester (standalone application/source code) You should have an OmniGraffle document open with a tree-like diagram in it (I suggest a tree generated using Monducken diagrammer; it has not been tested on anything else, and will probably just duplicate most of the shapes that aren’t trees or end up in an infinite loop if there’s a loopy tree) before you run this. It won’t ask any questions; it’ll just create a new layer in the front OmniGraffle document and draw nested versions of any trees into that layer.
If you’re looking at the source code, please bear in mind that I wrote most of this while on a train to Cologne last weekend, based on some code I wrote a while ago to draw other silly diagrams, and I really only dabble in AppleScript, and I forgot about the ‘outgoing lines’ and ‘incoming lines’ properties until I’d almost finished, so it probably isn’t the best quality AppleScript code. Not the worst either though. I welcome any tips.
Comic: Da Six-Fingered Mon
Posted by Angela Brett in Culture, The Afterlife on February 20, 2011
Based on my experiences and those of many other people during the Jamaican stop of JoCo Cruise Crazy, this is what I imagine might happen if Count Rugen (the six-fingered man) from The Princess Bride were Jamaican. No offense to any people, real or fictitious, is intended.
If you’re not familiar with The Princess Bride, or you weren’t on JoCo Cruise Crazy and have never been to Ocho Rios, never fear. I’ve included a humour-crushing explanation of all the jokes and who they were stolen from below the comic.
For the bewildered:
Read the rest of this entry »













